市委
市人大
市政协
无障碍浏览
|
关怀版
|
|
站群导航
|
媒体矩阵
|
政务邮箱
|
用户空间
政务资讯
政务公开
政务服务
政民互动
数据开放
走进瓷都
首页
>
景德镇市人民政府-机关事务管理中心
>
法定主动公开内容
>
财政信息
公开方式:
主动公开
有效期:
长期有效
公开时限:
长期公开
公开范围:
面向全社会
信息索取号:
014544172/2024-20867
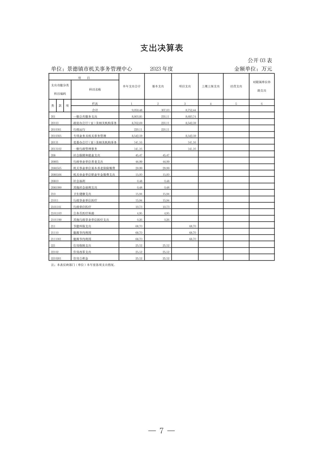
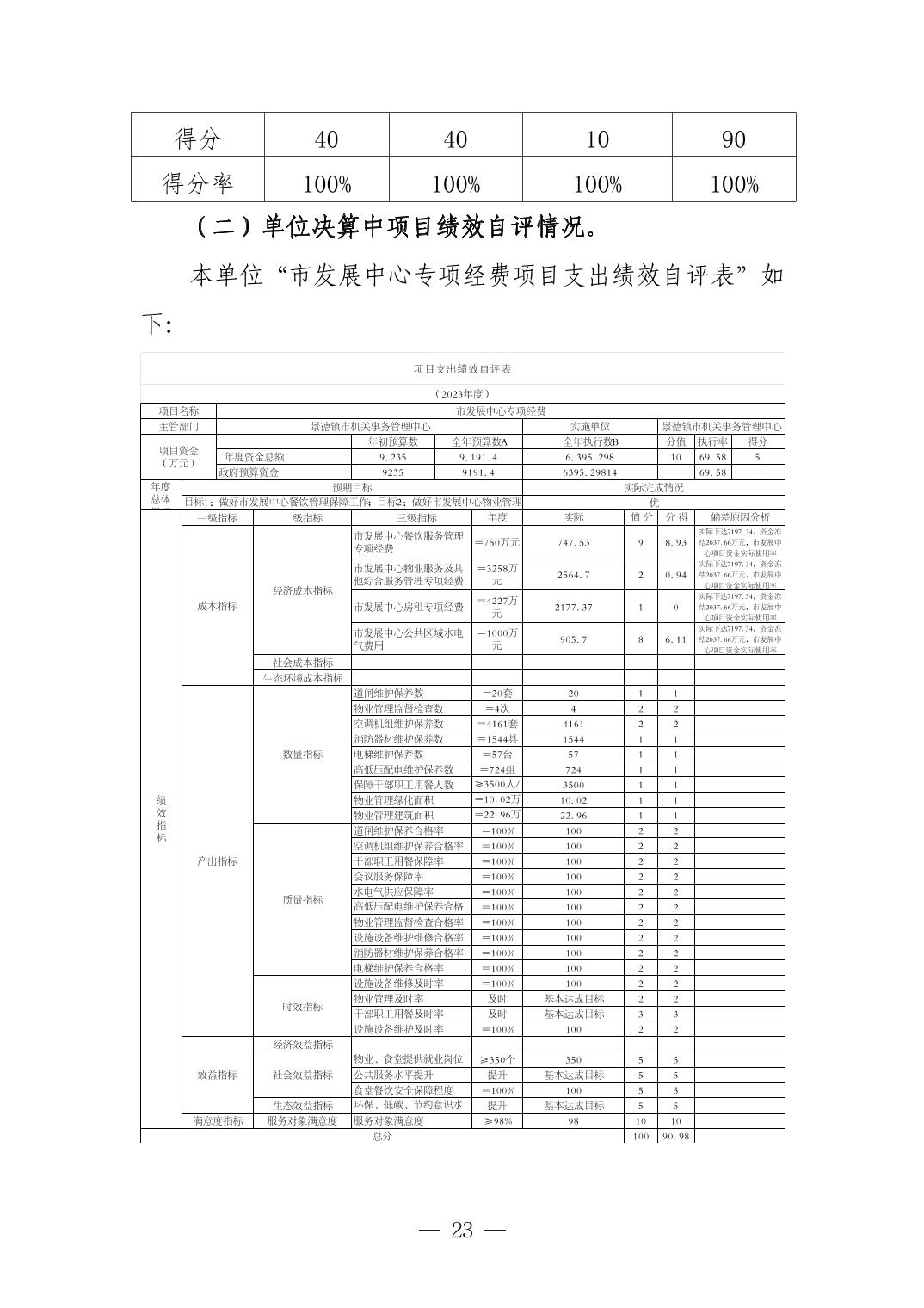
景德镇市机关事务管理中心2023年度单位决算
来源: 景德镇市机关事务管理中心
发布时间: 2024-10-17
访问量:
相关文档:
相关附件:
990218
景德镇市机关事务管理中心2023年度单位决算
20
景德镇市机关事务管理中心
2024-10-17
9128
财政信息