无障碍浏览
|
关怀版
|
|
站群导航
|
媒体矩阵
|
政务邮箱
|
用户空间
政务资讯
政务公开
政务服务
政民互动
数据开放
走进瓷都
首页
>
景德镇市人民政府-公积金管理中心
>
法定主动公开内容
>
法规政策
>
政策文件
公开方式:
主动公开
有效期:
长期有效
公开时限:
长期公开
公开范围:
面向全社会
信息索取号:
014544172/2026-06412
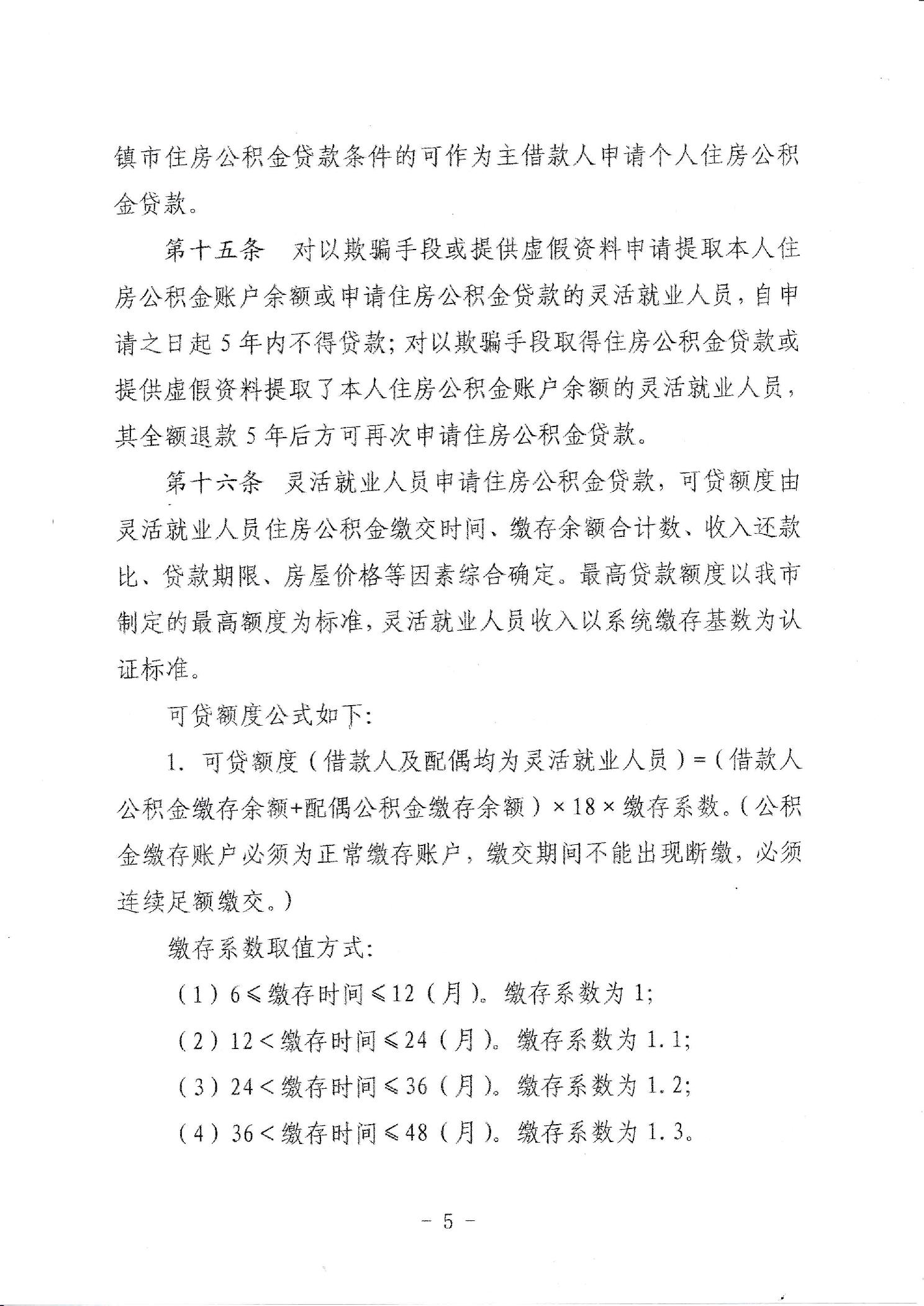
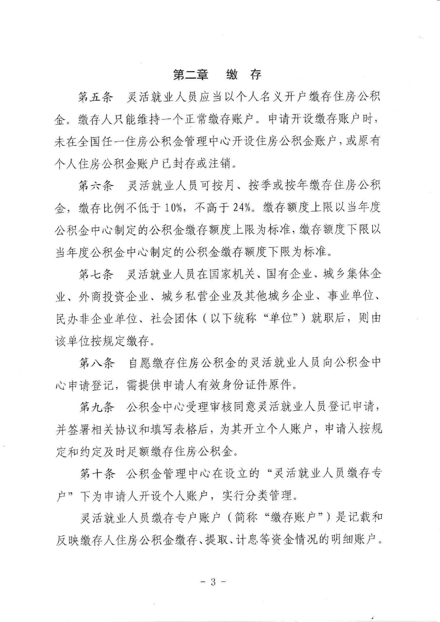
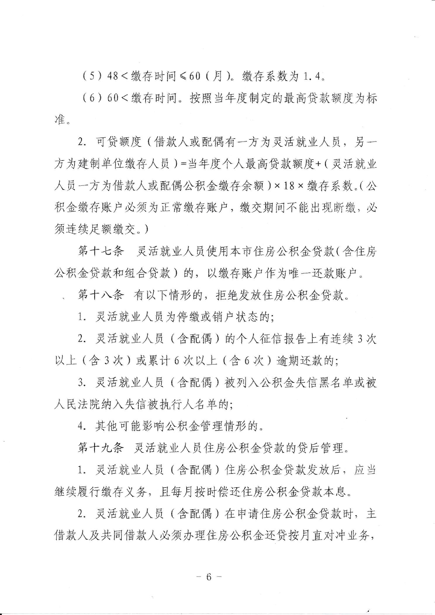
关于印发《景德镇市灵活就业人员缴存、提取和使用住房公积金实施办法》的通知
来源: 景德镇市公积金管理中心
发布时间: 2026-01-20
访问量:
相关文档:
相关附件:
1076800
关于印发《景德镇市灵活就业人员缴存、提取和使用住房公积金实施办法》的通知
20
景德镇市公积金管理中心
2026-01-20
21627
政策文件